最新消息

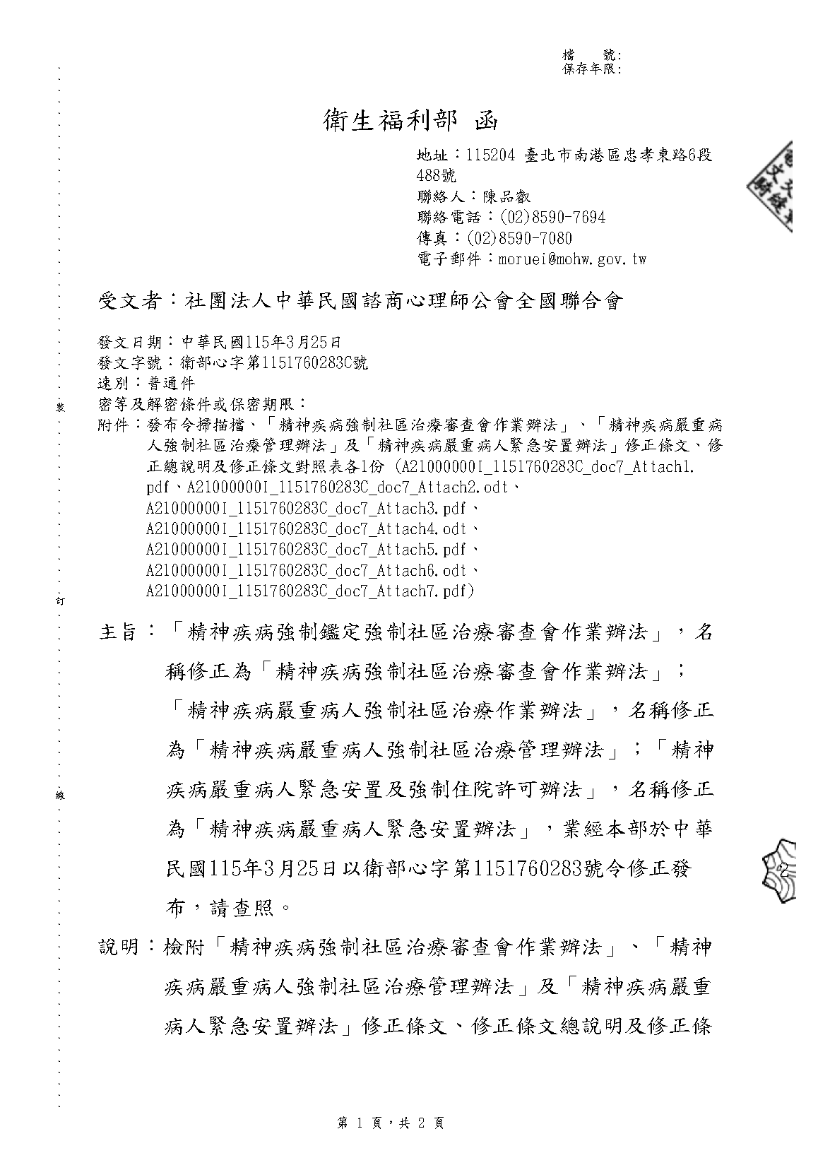
1150325 衛生福利部 「精神疾病強制鑑定強制社區治療審查會作業辦法」,名稱修正為「精神疾病強制社區治療審查會作業辦法」;「精神疾病嚴重病人強制社區治療作業辦法」,名稱修正為「精神疾病嚴重病人強制社區治療管理辦法」;「精神疾病嚴重病人緊急安置及強制住院許可辦法」,名稱修正為「精神疾病嚴重病人緊急安置辦法」,業經本部於中華民國115年3月25日以衛部心字第1151760283號令修正發布,請查照。

Image

location_on   104411 台北市中山區民生東路一段58號8樓之1

 

mail_outline   tcpu.mail@gmail.com

local_phonelocal_printshop

電話:02-2511-8173
傳真:02-2511-8139

週一至週五 9:30 - 17:30
午休時間 13:00 - 14:00

local_phonelocal_printshop

電話:02-2511-8173
傳真:02-2511-8139
地址:104411台北市中山區民生東路一段58號8樓之1
信箱:tcpu.mail@gmail.com

週一至週五 9:30 - 17:30
午休時間 13:00 - 14:00

Image